Gå til indhold

Organisation, direktion og bestyrelse

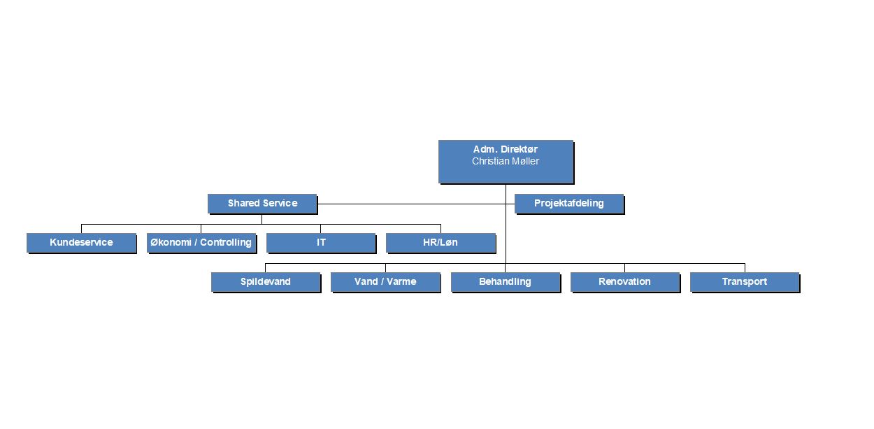
Organisation

Nedenfor ses internt og eksternt organisationsplan for FFV Energi & Miljø A/S:

Organisation
Org Diagram

Bestyrelse

1. januar 2013 tiltrådte en professionel bestyrelse i FFV Energi & Miljø A/S.

Årsagen til at FFV´s bestyrelse ikke længere består af kommunalpolitikere men af erhvervsfolk skyldes en ændret konkurrencestrategi som følge af budgetforliget i 2011.

Hovedparten af FFV´s forsyningområder agerer på stærke konkurrencemarkeder- og vilkår, hvorfor den nye konstallation er nødvendig. FFV´s regnskaber sendes til Erhvervsstyrelsen, hvor offentligheden stadig vil kunne tilgå dem ligesom alle andre aktieselskaber.

FFV Energi & Miljø A/S

CVR. nr. 25 60 48 22
Selskabet er stiftet den 1. januar 2000

Bestyrelsesformand - Hanne Christensen (Status: Uafhængig*)
Næstformand - Astrid Donnerborg (Status: Uafhængig*)
Næstformand - John Buur Christiansen (Status: Uafhængig*)
Medarbejderrepræsentant - Allan Lind Jensen (Status: Afhængig, ansat i virksomheden)
Medarbejderrepræsentant - Dennis Arnsfeldt Pedersen (Status: Afhængig, ansat i virksomheden)

* For at være uafhængig må den pågældende ikke:
- være eller inden for de seneste 5 år have været medlem af direktionen eller ledende medarbejder i selskabet, et datterselskab eller et associeret selskab
- inden for de seneste 5 år have modtaget større vederlag fra selskabet/koncernene, et datterselskab eller et associeret selskab i anden egenskab end som medlem af bestyrelsen
- inden for det seneste år have haft væsentlig forretningsrelation (f.eks. personlig eller indirekte som partner eller ansat, aktionær, kunde, leverandør eller ledelsesmedlem i selskaber med tilsvarende forbindelse) med selskabet, et datterselskab eller associeret selskab
- være eller inden for de seneste 3 år have været ansat hos ekstern revisor
- være direktør i et selskab, hvor der er krydsende ledelserepræsentation med selskabet
- have været medlem af bestyrelsen i mere end 12 år, eller
- være i nær familie med personer, som ikke betragtes som afhængige.

 

FFV Varme A/S

CVR. nr. 26 72 10 59
Selskabet er stiftet den 1. januar 2000

Bestyrelsesformand - Hanne Christensen
Næstformand - Astrid Donnerborg
Bestyrelsesmedlem - John Buur Christiansen
Bestyrelsesmedlem - Allan Lind Jensen
Bestyrelsesmedlem - Dennis Arnsfeldt Pedersen
Bestyrelsesmedlem - Helle Vibeke Carstensen
Forbrugervalgt bestyrelsesmedlem - Niels Askjær

FFV Vand A/S

CVR. nr. 26 50 62 20
Selskabet er stiftet den 1. januar 2002

Bestyrelsesformand - Hanne Christensen
Næstformand - John Buur Christiansen
Bestyrelsesmedlem - Astrid Donnerborg
Bestyrelsesmedlem - Allan Lind Jensen
Bestyrelsesmedlem - Dennis Arnsfeldt Pedersen
Bestyrelsesmedlem - Helle Vibeke Carstensen
Forbrugervalgt bestyrelsesmedlem - Niels Askjær
Forbrugervalgt bestyrelsesmedlem - Klaus Juul Jensen

FFV Spildevand A/S

CVR. nr. 26 51 48 51
Selskabet er stiftet den 1. januar 2002

Bestyrelsesformand - Hanne Christensen
Næstformand - John Buur Christiansen
Bestyrelsesmedlem - Astrid Donnerborg
Bestyrelsesmedlem - Allan Lind Jensen
Bestyrelsesmedlem - Dennis Arnsfeldt Pedersen
Bestyrelsesmedlem - Helle Vibeke Carstensen
Forbrugervalgt bestyrelsesmedlem - Klaus Juul Jensen
Forbrugervalgt bestyrelsesmedlem - Steffen Møller

FFV Renovation A/S

CVR. nr. 26 49 89 61
Selskabet er stiftet den 1. januar 2002

Bestyrelsesformand - Hanne Christensen
Næstformand - Astrid Donnerborg
Bestyrelsesmedlem - John Buur Christiansen
Bestyrelsesmedlem - Allan Lind Jensen
Bestyrelsesmedlem - Dennis Arnsfeldt Pedersen
Bestyrelsesmedlem - Helle Vibeke Carstensen
Forbrugervalgt bestyrelsesmedlem - Klaus Juul Jensen